保誠精選「興業寶」
為提供本港中、小型企業一項至周全的保險計劃,保誠財險有限公司現誠意推出保誠精選「興業寶」保險計劃。此計劃承保範圍非常廣泛,包括火災、搶劫、盜竊、水浸等。在本計劃的「全險」保障下,閣下可以安枕無憂,專心發展業務。
(2019年12月31日或之後適用)
此產品由保誠財險有限公司 (「保誠財險」) 承保。此網頁內容之版權是由保誠財險所擁有。
註 : 列載資料只作參考之用,不能作為保誠財險有限公司與任何人士或團體所訂立之任何合約或合約之任何部分,有關本保險之其他詳情及條款及條件,請參閱保單。如有需要,保誠財險有限公司樂意提供保單樣本以供閣下參考,所有中文簡譯。如與英文有異,概以英文為準。
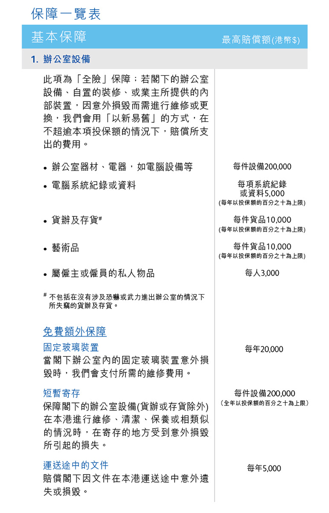
保障一覽表






此產品由保誠財險有限公司 (「保誠財險」) 承保。此網頁內容之版權是由保誠財險所擁有。
此文件僅旨在香港派發,並不能詮釋為在香港境外提供或出售或遊說購買任何保險產品。如在香港境外之任何司法管轄區提供或出售任何保險產品屬於違法,保誠財險不會在該司法管轄區提供或出售該保險產品。
計劃特點
- 專為辦公室而設的一個全面綜合保障。
- 免費提供辦公室設備一系列的額外保障。
- 保障在辦公室內員工餐廳或茶水間提供免費食品予員工而引致的法律責任。
此產品由保誠財險有限公司 (「保誠財險」) 承保。此網頁內容之版權是由保誠財險所擁有。
此文件僅旨在香港派發,並不能詮釋為在香港境外提供或出售或遊說購買任何保險產品。如在香港境外之任何司法管轄區提供或出售任何保險產品屬於違法,保誠財險不會在該司法管轄區提供或出售該保險產品。
保費
根據本公司個別核保而釐定,以投保額作為計算基礎。
每份保單之最低保費為港幣$1,250。如閣下投保僱員補償保障,本公司將收取僱傭保險徵款。
此產品由保誠財險有限公司 (「保誠財險」) 承保。此網頁內容之版權是由保誠財險所擁有。
此文件僅旨在香港派發,並不能詮釋為在香港境外提供或出售或遊說購買任何保險產品。如在香港境外之任何司法管轄區提供或出售任何保險產品屬於違法,保誠財險不會在該司法管轄區提供或出售該保險產品。
備註
- 投保之辦公室,只由投保人/其公司佔有,及用作寫字樓用途,並無在辦公室內從事製造業或有關之工序。
- 投保之辦公室,乃由磚石或三合土所造成,其屋頂亦由三合土所建,並有進行經常性的維修。
此產品由保誠財險有限公司 (「保誠財險」) 承保。此網頁內容之版權是由保誠財險所擁有。
此文件僅旨在香港派發,並不能詮釋為在香港境外提供或出售或遊說購買任何保險產品。如在香港境外之任何司法管轄區提供或出售任何保險產品屬於違法,保誠財險不會在該司法管轄區提供或出售該保險產品。
產品常見問題
| 問: | 保誠精選「興業寶」提供的辦公室設備保障是怎樣的? |
| 答: | 保誠精選「興業寶」提供「全險」的辦公室設備保障。若投保人的辦公室設備包括自置的裝修,或業主所提供的內部裝置,因意外損毀而需進行維修或更換,我們會用「以新易舊」的方式,在不超逾本項目投保額的情況下,賠償所支出的費用。 |
| 問: | 若投保人因為辦公室鄰近的物業受損而導致本身物業運作因此被迫中斷。保誠精選「興業寶」的投保人可否就此得到補償? |
| 答: | 在營業中斷保障一項,若投保人因上述情況而導致通往辦公室的通道受阻逾48小時,而投保人業務運作因此被迫中斷,可獲的賠償額每年最高為港幣$500,000 。 |
| 問: | 若在辦公室內的員工餐廳或茶水間提供免費食品而引致任何法律責任,這是否保誠精選「興業寶」的保障範圍? |
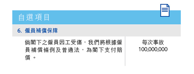
| 答: | 以上情況是保誠精選興業寶的公眾責任保障範圍內,有關賠償額每年最高為港幣$1,000,000。 |
此產品由保誠財險有限公司 (「保誠財險」) 承保。此網頁內容之版權是由保誠財險所擁有。
此文件僅旨在香港派發,並不能詮釋為在香港境外提供或出售或遊說購買任何保險產品。如在香港境外之任何司法管轄區提供或出售任何保險產品屬於違法,保誠財險不會在該司法管轄區提供或出售該保險產品。
申請人須知
- 透露 - 申請人必須就申請表內所有問題作出確實回答,並就申請需要提供一切有關資料,如有懷疑請向本公司或有關理財顧問/經紀查詢。如作出不確實回答或提供不正確資料,會令本保單作廢及不能生效。請保留申請表副本(包括信件影印本)以作日後參照。
- 如有需要,本公司可提供保單原文及申請表副本以作參考。
- 上述保障及不保範圍並未包括所有細節,詳情請參閱保單。
此產品由保誠財險有限公司 (「保誠財險」) 承保。此網頁內容之版權是由保誠財險所擁有。
此文件僅旨在香港派發,並不能詮釋為在香港境外提供或出售或遊說購買任何保險產品。如在香港境外之任何司法管轄區提供或出售任何保險產品屬於違法,保誠財險不會在該司法管轄區提供或出售該保險產品。